太阳成集团(tyc122cc·china)官网-SunCity Group
太阳成集团(tyc122cc·china)官网-SunCity Group
首页
部门概况
学生管理科
综合科
学生心理健康教育中心
规章制度
学生资助
学生管理
思想教育
学风建设
国防教育
心理健康
学生资助
下载专区
学工动态
规章制度
学生资助
学生管理
学生管理
首页
>>
规章制度
>>
学生管理
>> 正文
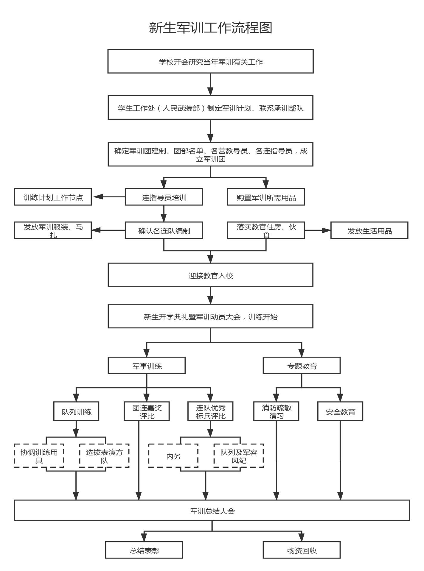
国防教育工作流程
2021-12-03 15:22
上一篇:
学生违纪处分工作流程
下一篇:
学生管理工作流程
版权所有©太阳成集团(tyc122cc·china)官网-SunCity Group
[管理入口]
地址:海南省海口市桂林洋高校区 邮编:571127 电话:0898-65900873